上海新增1地高风险2地中风险(上海新增一个中风险)

上海新增1例本土确诊:一处列为中风险,两家三甲医院受影响

上海新增1例本土确诊病例,一处列为中风险地区 ,两家三甲医院受影响 3月1日,上海市新增1例新冠肺炎本土确诊病例,该病例为一名56岁的退休女性。2月28日下午 ,该患者因出现发热症状前往同济医院发热门诊就诊,新冠病毒核酸检测结果为阳性。

上海新增1地高风险2地中风险(上海新增一个中风险)-第1张图片

月1日上海市新增1例新冠肺炎本土确诊病例,普陀区一地调整为中风险地区 ,上海交通大学医学院附属瑞金医院总院暂停门诊服务 。 具体信息如下:新增确诊病例情况3月1日,上海市新增1例新冠肺炎本土确诊病例,为女性 ,56岁,退休,居住于普陀区志丹路155号西部名都花园。

上海新增1地高风险2地中风险(上海新增一个中风险)-第2张图片

021年12月7日0—24时 ,上海市新增本土新冠肺炎确诊病例1例 ,具体情况如下:病例基本情况:性别:男 年龄:30岁 居住地:浦东新区张江镇张东路2281弄玉兰香苑四期小区 发现过程:12月7日外地通报其为当地一本土确诊病例的密切接触者,随即落实隔离管控。经市疾控中心新冠病毒核酸检测,结果为阳性 。

这个新增病例是上海松江医院的一个工作人员 ,被确诊之后,工作人员就调查了他确诊前的行动轨迹,他除了住所还去了家附近的超市、医院等等。

上海市卫健委11月2日通报:2022年11月1日0—24时 ,新增本土确诊病例1例,在隔离管控中发现;无新增本土无症状感染者,详情如下。新增1例本土确诊病例2022年11月1日0—24时 ,新增本土新冠肺炎确诊病例1例 。该病例居住于浦东新区,在闭环管理重点人员例行核酸检测中发现异常。

021年12月17日0—24时,上海新增1例本土确诊病例和12例境外输入性新冠肺炎确诊病例 ,具体信息如下:新增1例本土确诊病例病例详情:男,33岁,系12月7日本土确诊病例的同事。12月7日已被集中隔离管控 ,其间4次核酸检测均为阴性 ,第5次核酸检测异常,经市疾控中心复核为阳性 。

1月13日大庆疾控提示上海市新增1处中风险地区

月13日,经上海市新冠肺炎疫情防控工作领导小组办公室研究决定 ,将确诊病例的工作地静安区静安寺街道愚园路228号列为中风险地区,上海市其他区域等级不变。

全市各宾馆、酒店 、民宿等提供住宿的单位需严格落实对所有入住旅客测温、查验健康码和行程码,如发现有中高风险地区或有病例发生地区旅居史的来庆人员 ,要及时向所在社区或属地疾控中心报备,并配合落实相关管控措施。加强个人防护,做健康第一责任人 。非必要不开展聚集性活动 。

大庆市疾控风险提示:河南省安阳市新增1处高风险地区!非必要勿前往!自2022年1月12日起 ,河南省安阳市汤阴县古贤镇全域调整为高风险区域。自2022年1月12日起,河南省安阳市滑县锦和街道岸尚公馆东区四号楼划定为中风险区域。近来,全国现有高风险地区20个、中风险地区66个 。

上海中风险地区是哪些?

〖壹〗 、022年3月16日起 ,上海市新增两个中风险地区,分别为浦东新区惠南镇听悦路920号和闵行区江川路街道剑川路综合服务中心工地宿舍。

〖贰〗、宝山区大场镇乾溪一村小区:宝山区是上海重要的产业和居住区域,大场镇乾溪一村小区被列为中风险地区 ,可能是由于该小区内出现确诊病例或存在疫情传播风险因素。将其划定为中风险地区 ,可对该小区居民出行、活动等进行限制,减少人员聚集和流动,从而有效控制疫情传播 。

〖叁〗 、截至近来 ,上海共有4个高风险区和1个中风险区。

上海中高风险地区有哪些地方?

〖壹〗、嘉定区:2个。嘉定区马陆镇康年路261号工地宿舍 。嘉定区江桥镇增建村柴中村民组。崇明区:2个。崇明区长兴镇长明村21队 。崇明区长兴镇新港村15队。浦东新区:5个。浦东新区北蔡镇鹏飞路411弄6号 。浦东新区日京路88号 。浦东新区北蔡镇联勤村冯桥南宅。浦东新区康桥镇苗桥路935弄19号。

〖贰〗、宝山 、普陀、青浦等 。截至近来,上海共有197个高风险区,90个低风险区 ,其中最严重的为宝山、普陀 、青浦。

〖叁〗 、中风险地区有:闵行区华漕镇许浦村三队、闵行区吴泾镇剑川路165号、嘉定区菊园新区永靖路898弄(北区) 、浦东新区花木街道丁香路910弄、松江区方松街道滨湖路585弄、青浦区徐泾镇迮庵村(杨巷西区)等。

〖肆〗 、截至4月6日17时中高风险地区分布在浦东新区、闵行区、嘉定区 、崇明区以及黄埔区,全域无高风险区 。根据国务院联防联控机制有关要求和今天已经公布的确诊病例等相关情况,自2022年3月26日起将浦东新区北蔡镇御北路235号列为中风险地区上海市其他区域风险等级不变。

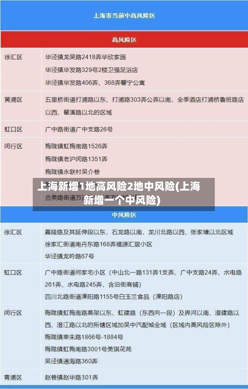
〖伍〗、高风险:黄浦区1个:五里桥街道打浦路以东、打浦路303弄公弄以南 、全季酒店打浦桥鲁班路店以西、瞿溪路以北的区域。虹口区1个:广中路街道广中支路26号 。浦东新区1个:康桥镇秀沿西路258弄。中风险:普陀区1个:万里街道新村路123号。宝山区1个:大场镇南大路12弄洛河桥小区 。

〖陆〗、截至近来 ,上海共有4个高风险区和1个中风险区。

3月16日上海新增2个中风险地区(在浦东闵行)

022年3月16日起,上海市新增两个中风险地区,分别为浦东新区惠南镇听悦路920号和闵行区江川路街道剑川路综合服务中心工地宿舍。

上海现有2个中风险区是:浦东新区惠南镇听悦路920号 、闵行区江川路街道剑川路综合服务中心工地宿舍 。16日 ,记者从上海市召开新冠肺炎疫情防控新闻发布会上获悉,根据国务院联防联控机制有关要求和今天已经公布的确诊病例等相关情况,经上海市新冠肺炎疫情防控工作领导小组办公室研究决定 。

闵行区江川路街道剑川路综合服务中心工地宿舍3月16日起列为中风险地区 ,相关区域已落实管控措施。总结:2022年上海解封最新消息显示 ,仅个别小区(如普陀区西部名都家园)解封,全面解封时间需根据疫情发展和官方通知确定,预计3月底为借鉴时间点。新增中风险地区需持续关注管控措施调整 。

上海刚刚公布2个新确诊,2个高风险4个中风险地区

〖壹〗 、022年3月16日起 ,上海市新增两个中风险地区,分别为浦东新区惠南镇听悦路920号和闵行区江川路街道剑川路综合服务中心工地宿舍。

〖贰〗、上海现有2个中风险区是:浦东新区惠南镇听悦路920号、闵行区江川路街道剑川路综合服务中心工地宿舍。16日,记者从上海市召开新冠肺炎疫情防控新闻发布会上获悉 ,根据国务院联防联控机制有关要求和今天已经公布的确诊病例等相关情况,经上海市新冠肺炎疫情防控工作领导小组办公室研究决定 。

〖叁〗 、两个。根据上海市疫情防控部公告,截止到2022年11月9日 ,上海市有两个中风险地区,0个高风险地区。上海,简称“沪” ,别称“申”,是中国最大的经济中心和重要的世界金融中心城市,是首批沿海开放城市 。

相关推荐

  • 有新增!浙江三地通报/浙江新增3例本土确诊病例

    有新增!浙江三地通报/浙江新增3例本土确诊病例

    浙江新增一例是哪个市区的浙江省新增境外输入关联本地确诊病例1例是嘉兴市的。据浙江省海宁市人民政府新闻办公室官方微博消息,2020年3月26日0-24时,浙江新增境外输入新冠肺炎确诊病例3例(法国输入1例、西班牙输入1例、巴西输入1例)。无新增出院病例。截至3月26日24时,累计报告境外输入确诊病例29例,累计出院6例。义乌市江东街道石塔头村。据浙江疫情报道...

  • 老年代步车费用/爱玛老年代步车费用

    老年代步车费用/爱玛老年代步车费用

    杭州哪有便宜点的老年代步车卖?〖壹〗、在杭州,想要购买便宜点的老年代步车,可以考虑以下地点及信息:答案如下:店铺位置:在庆春路浙一医院东右转一口田旁边有一家店铺出售老年代步车。特价活动:该店铺在重阳节期间有特价活动,原价8800元的车型,现价仅为6800元,优惠幅度较大。〖贰〗、在浙江省杭州市上城区,靠近浙一医院的医疗器械店可以找到老年代步车。我曾在这家店...

  • 【南京车辆过户多久出来,南京车辆过户多久出来的】

    【南京车辆过户多久出来,南京车辆过户多久出来的】

    南京二手车过户需要多久南京天诚二手车交易市场异地过户整体需3-5个工作日完成,若仅计算现场办理时间,最快半天内可完成。具体流程及时间分配如下:调档阶段:2-3个工作日异地过户的核心环节是车辆档案的调取与转移。南京二手车过户所需时间通常在1至3个工作日左右。一般来说,如果各项手续齐全且办理过程顺利,当天就有可能完成过户。但实际情况中会受到多种因素影响。南京二...

  • 【河南南阳疫情最新消息,河南南阳疫情情况】

    【河南南阳疫情最新消息,河南南阳疫情情况】

    河南南阳的疫情如何南阳最新疫情动态,本土、无症状、确诊全部清零南阳疫情或获得完胜,今日数据全部为零。连续6天无新增,现有确诊也已治愈清零,这是“完胜”了。疫情。南阳,古称宛,河南省辖地级市、省域副中心城市,国务院批复确定的中部地区重要的交通枢纽,豫鄂陕交界地区区域性中心城市。而截止到2022年11月17日,河南南阳地区暂无低中高风险区域,也没有其确诊病例人...

  • 黑龙江新增本土确诊病例10例(黑龙江新增本土确诊病例5例行动轨迹)

    黑龙江新增本土确诊病例10例(黑龙江新增本土确诊病例5例行动轨迹)

    11月17日黑龙江新增本土确诊病例10例+无症状感染者312例详情黑龙江疫情通报:11月17日0-24时,全省新增本土确诊病例10例。哈尔滨市6例,其中:4例集中隔离发现、1例居家隔离医学观察发现、1例社区筛查发现;绥化市4例,其中:3例无症状感染者转归、1例集中隔离发现。新增本土无症状感染者312例。黑龙江。东北黑龙江有疫情,黑龙江疫情(11月17日)今...

  • 【河南焦作发现5名阳性感染者,河南焦作确诊首例新型肺炎】

    【河南焦作发现5名阳性感染者,河南焦作确诊首例新型肺炎】

    新乡市疾病预防控制中心紧急提醒2022年3月18日新乡市疾病预防控制中心紧急提醒如下:主动报备3月14日有洛阳市旅居史的人员;3月12日有焦作市旅居史的人员;3月11日以来所有省外区域返新人员;与公布的阳性感染者行程轨迹有交集的、同时空伴随人员;场所码异常,健康码为红码、黄码人员,或行程卡带“*”号人员。对集中乘坐的车辆及时进行清洁和消毒,保持单向空气流通...

  • 【下一届冬奥会,下一年冬奥会】

    【下一届冬奥会,下一年冬奥会】

    下一届冬奥会在哪〖壹〗、下一届冬奥会是2026年米兰科尔蒂纳丹佩佐冬季奥运会,将于意大利的米兰和科尔蒂纳丹佩佐举办。具体信息如下:举办地点:米兰是时尚之都,拥有现代化的设施和深厚的文化底蕴,将为冬奥会增添不少色彩;科尔蒂纳丹佩佐则以其得天独厚的雪山和优美的自然环境闻名,是进行冰雪运动的理想之地。〖贰〗、下一届冬奥会将在意大利举办。具体来说:举办城市:冬奥会...

    2026/04/26
  • 天津暂停机动车尾号限行(天津暂停机动车尾号限行了吗)

    天津暂停机动车尾号限行(天津暂停机动车尾号限行了吗)

    今日起,天津暂停实施机动车尾号限行〖壹〗、暂停的具体措施机动车尾号限行:原本按照天津的常规限行规定,会根据车牌尾号对机动车在不同工作日进行限行,以缓解交通压力、减少尾气排放等。但从2022年1月13日起,这一限行措施暂停,意味着所有符合上路条件的机动车在该时段内无需考虑尾号限制,均可正常上路行驶。〖贰〗、机动车尾号限行暂停:原工作日(因法定节假日放假调休而...

  • 上海新增1地高风险2地中风险(上海新增一个中风险)

    上海新增1地高风险2地中风险(上海新增一个中风险)

    上海新增1例本土确诊:一处列为中风险,两家三甲医院受影响上海新增1例本土确诊病例,一处列为中风险地区,两家三甲医院受影响3月1日,上海市新增1例新冠肺炎本土确诊病例,该病例为一名56岁的退休女性。2月28日下午,该患者因出现发热症状前往同济医院发热门诊就诊,新冠病毒核酸检测结果为阳性...

  • 蓝极润滑油价位(蓝极润机油怎么样)

    蓝极润滑油价位(蓝极润机油怎么样)

    蓝极钛机油怎么样还不错。据查阅机车网蓝极钛5w40机油在黏度稳定性、抗磨损和低挥发等性能上拥有更出色的表现,是一款很好的机油。蓝极钛5w40机油是属于半合成油,其更换周期一般为7500公里或者7-8个月。而作为全合成机油的HX7Plus和恒护超凡喜力欧系专属机油,则一般为10000公里或者一年。蓝极钛机油好。通过查询相关公开信息显示,蓝极钛发动机润滑油,有...

返回顶部