呼和浩特最近疫情/呼和浩特的最新疫情

内蒙古疫情源头有新发现,专家:本轮疫情防控的真正挑战即将到来_百度...

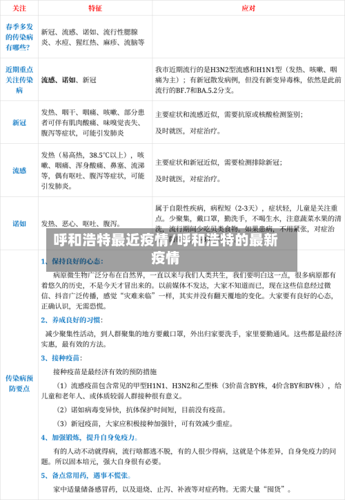
内蒙古疫情情况疫情上升情况:本轮疫情中,内蒙古疫情飞速上升 ,10月某日新增报告457例。疫情可能起源:呼和浩特市疫情可能由隔离酒店疫情外泄至社会面引起,由于发现晚,导致近几日阳性报告数“突飞猛进” ,疫情还向陕西省等省输出 。本轮疫情防控挑战疫情扩散广度:近来国内疫情扩散广度为历史新高,和局部疫情地区的疫情外溢关系密切。

呼和浩特最近疫情/呼和浩特的最新疫情-第1张图片

一:内蒙古额济纳旗的策克口岸很有可能就是这轮疫情的源头首先,我认为内蒙古额济纳旗之所以会成为本轮疫情中确诊病例数比较多的地区的第一个原因就是内蒙古额济纳旗中的策克口岸很有可能就是这轮疫情的源头。

呼和浩特最近疫情/呼和浩特的最新疫情-第2张图片

新冠源头研究有新发现 ,俄方称境内病毒来自欧洲 俄罗斯研究机构通过对境内新冠病毒的深入研究 ,得出了重要结论:俄罗斯境内的新冠病毒毒株并非来自中国,而是由本国公民在2月由欧洲传入国内,并在境内不断传播 ,导致疫情蔓延 。

呼和浩特最近疫情/呼和浩特的最新疫情-第3张图片

呼市疫情现在有多少例

〖壹〗 、0月31日0—24时,呼和浩特市新增新冠肺炎确诊病例10例,无症状感染者85例。确诊病例治愈出院7例 ,解除医学观察无症状感染者67例。

〖贰〗、有 。截至8月18日24时,呼和浩特市现有本土确诊病例11例,本土无症状感染者1例 。所以现在呼和浩特是有疫情的。呼和浩特 ,别名呼市、归绥 、青城、云中,隶属于内蒙古自治区,位于内蒙古自治区中部。地处内蒙古自治区中部大青山南侧 ,西与包头市、鄂尔多斯市接壤,东邻乌兰察布市,南抵山西省 。

〖叁〗 、当前 ,呼和浩特市疫情形势依然严峻。从呼和浩特新冠肺炎疫情防控新闻发布会发布的数据来看 ,11月14日0-24时,呼和浩特市新增阳性感染者1172例,其中新增本土确诊病例76例 ,新增本土无症状感染者1096例。新增病例数较多,说明疫情传播风险仍然存在,短时间内无法实现全面解封 。

〖肆〗 、呼和浩特市疫情 ,现有这个确诊病例790多例,这个无症状感染者有2500多例,现有这个高风险区一共390多个 ,中风险区17个,看这个数据,疫情的形势还处于发展期 ,呼和浩特的疫情还非常的严峻,根本还没有出现好转的迹象。

〖伍〗、通过查询内蒙古自治区呼和浩特市疫情防控要求,2022年10月25日 ,该地的察素齐有疫情病例 ,出现了5例新冠确诊病例,和7例无症状感染者。

〖陆〗、能 。通过查询呼和浩特市疫情防控指挥部了解到,内蒙呼市2022年11月4日去了能下火车 ,并且接受隔离,呼和浩特市新增本土病例238,新增无症状感染者514例 ,现有确诊647例。

本轮疫情内蒙古累计本土确诊110例!这一地紧急寻人,详细行程轨迹公布→...

截至2021年10月27日7时,内蒙古本轮疫情累计本土确诊病例增至110例,其中阿拉善盟额济纳旗89例 ,二连浩特市16例,呼和浩特市3例,鄂尔多斯市伊金霍洛旗1例 ,阿拉善左旗1例,疑似病例1例。

呼市疫情失败原因

呼和浩特疫情总结出几点原因:第一:病毒本身原因,本轮疫情病毒测序为奥密克戎变异株BF.7进化分支 ,是奥密克戎BA.5变异株衍生的第三代亚型 ,毒性强,传播快速非常快,极容易交叉感染 。第二:呼和浩特市是内蒙古自治区的省会 ,人口密集人员流动性较大,交通运输频繁。第三:天气变冷,这样的气候很容易造成疫情的扩散。

依我看 ,这次呼和浩特严峻的疫情,肯定是哪里出现了问题,或者是哪里出现了疫情防控的漏洞 。治的病床位还是很充足的 。

但问题在于 ,场合与身份的错位:在呼市疫情严峻 、民众封控焦虑的背景下,她精致昂贵的装扮与百姓的窘迫形成强烈反差,触发了“共情断裂 ”。公众的直观感受是:“我隔离断粮 ,你却花枝招展”,这种心理不平衡加剧了对她的质疑。

这次,呼市人民开始紧张起来了 ,微信群里大家都在提醒别人、加油自己 。首先反应是确诊两例到过的地方——小区、商场封闭了 ,而且陆续通知开始全员核酸检测。作为普通群众,就像倡议要求说的:听从安排 、积极配合,减少外出、做好防护 ,不信谣、不传谣。

相关推荐

  • 【甘肃新疫情最新消息,甘肃新冠疫情最新动态】

    【甘肃新疫情最新消息,甘肃新冠疫情最新动态】

    7月13日,甘肃36+64;兰州高风险区+5,中风险区+25月13日,甘肃新增本土确诊病例36例、无症状感染者64例;兰州新增5个高风险区和25个中风险区,具体信息如下:甘肃疫情数据确诊病例:7月13日0-24时,甘肃新增本土确诊病例36例,其中11例由无症状感染者转为确诊病例。无症状感染者:新增本土无症状感染者64例。截至7月13日10时,共追踪到密接...

  • 青岛市新增49例本土确诊病例/青岛市新增1例本土确诊病例

    青岛市新增49例本土确诊病例/青岛市新增1例本土确诊病例

    2022青岛确诊病例活动轨迹(持续更新)〖壹〗、市南区2022年3月10日:市南区公布涉莱西疫情关联病例活动轨迹,主要涉及区域包括学校、社区及公共交通线路,具体活动点位需通过官方公告查询。2022年3月5日:市南区确诊病例行动轨迹涉及医疗机构、商超及居住地周边,部分病例存在跨区活动记录。〖贰〗、本土无症状感染者转为确诊病例:2022年3月15日0时至24时...

  • 黄金降价/黄金降价的原因

    黄金降价/黄金降价的原因

    黄金降价意味什么〖壹〗、购买成本降低:黄金降价意味着消费者购买珠宝或金币的成本降低,可能刺激黄金饰品的消费需求。对投资者的影响:买入机会:对于认为黄金费用未来可能反弹的投资者来说,降价可能是一个买入的机会。引发担忧:然而,降价也可能引发投资者的担忧,他们可能会怀疑这是否预示着更大的经济问题,从而影响投资策略。〖贰〗、黄金降价意味着以下几点:经济影响市场风...

    2026/04/22
  • 低风险地区查询(低风险地区查询)

    低风险地区查询(低风险地区查询)

    疫情风险等级哪里可以查询〖壹〗、在微信国务院客户端中可以查询自己所在区域的风险等级,具体操作步骤如下:点击国务院打开微信,在搜索框中输入【国务院客户端】,点击进入该小程序。点击疫情风险等级进入国务院客户端小程序后,切换到新页面,在页面中找到并点击【疫情风险等级】选项。点击地址打开新页面后,点击页面中的地址选项,此时会弹出选取区域的窗口。〖贰〗、疫情风险等级...

  • 【青岛新增49例确诊,青岛新增1确诊详情】

    【青岛新增49例确诊,青岛新增1确诊详情】

    11月7日青岛新增本土确诊病例3例、本土无症状感染者21例〖壹〗、022年11月7日0时至24时,全市报告新增本土确诊病例3例,新增本土无症状感染者21例,相关信息已向社会发布。〖贰〗、月4日居家未外出,11月5日凌晨因与已公布病例有关联被闭环转运至集中隔离点。确诊病例3:居住在市北区杨家群丽景苑。〖叁〗、月7日0—24时,31省区市新增本土确诊65例,涉...

  • 【剑魔打野,剑魔打野出装】

    【剑魔打野,剑魔打野出装】

    怎么用剑魔打野?初始装备:出门装选取“打野刀”与“复用性药水”,提升刷野续航能力。刷野路线一级刷野:剑魔不缺蓝,一级点“W”技能,直接前往“红buff”处开始刷野。W技能可提升续航能力,刷“红buff”时不要使用惩戒,保留惩戒用于后续关键野怪。二级刷野:刷完“红buff”后升到2级,接着刷“石头人”和“F4”。打野玩法召唤师技能:闪现+惩戒,提升清野与抓...

    2026/04/22
  • 乌尼莫克房车费用/2025款乌尼莫克费用

    乌尼莫克房车费用/2025款乌尼莫克费用

    乌尼莫克房车在国外属于几线品牌乌尼莫克房车在国外属于一线品牌。它底盘成熟外观硬朗,内饰配置也是齐全,适合2-4人出行,奔驰乌尼莫克深受许多越野车友的喜爱,无奈成本太高,在国外售价也要10万欧元起,国内也有销售费用较高在500万左右。世界顶级越野房车品牌有多个,它们以卓越的性能和豪华的配置在越野房车领域占据领先地位。乌尼莫克(Unimog)它来自德国,是一款...

  • 2024年除夕高速免费吗/2034年除夕

    2024年除夕高速免费吗/2034年除夕

    今年从什么时候开始不收过路费在此期间,7座及以下小型客车在高速公路上行驶可免交过路费。例如2024年春节,从2月9日00:00至2月15日24:00都是免费时段。清明节:通常是从清明节假日第一天00:00开始,到节假日最后一天24:00结束,为期3天。像2024年清明节,4月5日00:00至4月7日24:00高速公路对符合条件车辆免费。025年的春节、清明...

  • 西安一地升为高风险(西安算高风险吗)

    西安一地升为高风险(西安算高风险吗)

    西安新增10个高风险区,近来风险区居民生活情况如何?西安新增10个高风险区,近来风险区居民生活情况如何首先是如果是生活在小区环境下的群众需要被封控管理,其次就是生活在集散地的群众需要限制对应的出行,再者就是需要定期进行核酸检测,另外就是需要做好个人的防护工作。需要从以下四方面来阐述分析西安新增10个高风险区,近来风险区居民生活情况如何。新增病例与风险区调整...

  • 【陕西新增5例本土确诊病例详情公布,陕西新增5例本土确诊病例详情公布时间】

    【陕西新增5例本土确诊病例详情公布,陕西新增5例本土确诊病例详情公布时间】

    国家卫健委:28日新增确诊病例197例,本土152例〖壹〗、月28日0—24时,国家卫健委公布新增确诊病例197例,其中本土病例152例(陕西151例,均在西安市;江苏1例,在南京市),境外输入病例45例。具体数据及分析如下:境外输入病例分布涉及10个省市:上海11例,天津7例,广西6例,四川6例,浙江4例,广东4例,云南3例,福建2例,山东1例,陕西...

返回顶部