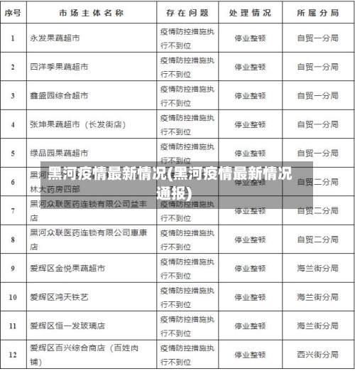
黑河疫情最新情况(黑河疫情最新情况通报)

黑龙江新增1例确诊病例,12省区市224名感染者概况一图读懂

〖壹〗、黑龙江新增1例新冠肺炎确诊病例(轻型),山东日照报告一家四口感染 ,12省区市累计224名感染者情况可通过相关图表详细了解。

黑河疫情最新情况(黑河疫情最新情况通报)-第1张图片

〖贰〗 、据新华社10月23日消息,卫生部通报,截至10月23日 ,我国内地累计报告33064例甲型H1N1流感确诊病例,已治愈26588例。卫生部通报,我国已报告甲型H1N1流感重症病例累计44例 ,已治愈14例 。西藏、青海各报告1例死亡病例。

黑河疫情最新情况(黑河疫情最新情况通报)-第2张图片

黑龙江:新增新冠确诊病例43例,无症状感染者31例

021年1月14日0-24时,黑龙江省新增新冠肺炎确诊病例43例,新增无症状感染者31例。 具体信息如下:新增确诊病例情况地区分布:新增的43例确诊病例均来自绥化市望奎县 ,其中13例为望奎县无症状感染者转为确诊病例 。病例来源:确诊病例均为望奎县惠七镇惠七村确诊病例、无症状感染者的密切接触者和密接的密接。

是的,据国家卫健委15日通报,1月14日 ,31个省区市和新疆生产建设兵团 ,新增本土病例135例,包括河北90例,黑龙江43例 ,广西1例,陕西1例。算上1月12日本土新增确诊107例,1月13日的124例 ,本土新增确诊病例已连续三日过百 。截至14日24时,31省区市现有确诊病例破千,达1001例。

021年1月13日0-24时 ,黑龙江省新增新冠肺炎确诊病例43例(香坊区2例 、望奎县38例、北林区3例,其中2例为北林区无症状感染者转为确诊病例)。新增无症状感染者68例(林口县4例、昂昂溪区4例 、望奎县56例、绥棱县2例、海伦市1例 、安达市1例) 。

月19日,黑龙江齐齐哈尔 ,一名卡口防疫志愿者遇镇长检查工作。志愿者认真负责,耿直发问:怎么证明你是镇长?工作人员称屋里人就能证明。随后,证明镇长身份后 ,镇长为志愿者点赞:这个卡口看的好 。对此 ,网友也纷纷表示:“做得对 。”“前线志愿者都棒棒嗒。”“小伙子还挺可爱的,问题贼多。

021年2月3日0-24时,黑龙江省新增新冠肺炎确诊病例4例 ,无症状感染者1例 。具体信息如下:新增确诊病例情况地区分布:绥化市望奎县3例,哈尔滨市呼兰区1例。发现方式:均在对集中隔离点的密切接触者开展核酸筛查中发现。

本土新增87例,又一景区停止游客进入!钟南山、张文宏最新发声……

〖壹〗 、月3日0—24时,31个省(自治区 、直辖市)和新疆生产建设兵团报告新增确诊病例104例 ,其中本土病例87例;浙江桐乡乌镇景区停止游客进入;钟南山、张文宏于11月3日发声,均提到加强针接种 。 以下是详细情况:疫情最新情况 总体数据:11月3日0—24时,31个省(自治区、直辖市)和新疆生产建设兵团报告新增确诊病例104例。

〖贰〗 、钟南山、张文宏就国内新冠疫情相关问题发声 ,带来实现群体免疫及世界往来恢复的好消息,具体内容如下:群体免疫实现时间推测 钟南山院士表示,大概在年底左右我国就可能实现群体免疫目标。此前专家推测冬季是病毒活跃期 ,可能出现反弹,人们担心过年能否安稳,海外华人更是有些已2年未回家过年 。

〖叁〗、近期 ,随着新冠疫情的发展 ,全国上下都在密切关注着即将到来的大规模感染。多位知名专家,包括张文宏 、钟南山等,纷纷站出来发声 ,为公众提供应对建议。专家研判与发声 冯子健的研判:北京专家冯子健提出,放开后“60%左右的人会被感染,疫情回落后可能80-90%都会感染 ”的研判 。

为何即日起黑河市户籍人员龙江健康码统一变更为「黄码」?此举释放出...

〖壹〗、可能性一:黑河市出现疫情风险 ,或存在潜在风险健康码变黄通常是风险提示和管理的手段。若黑河市健康码统一变黄,最直接原因是当地出现新的确诊病例、无症状感染者,或存在密接/次密接人员追踪。即使统一变黄 ,也可能是预防性措施,以应对可能扩散的风险 。

〖贰〗 、因为当地有疫情了,所以就将黑河市户籍人员统一都变成黄码了 。是什么原因导致的?黑河市户籍居民健康码变为黄色 ,表示最近黑河市有新冠肺炎患者,或者最近去过不安全的地方。当行程码变成黄色时,他们就需要自己在家隔离七天。在此期间 ,这个隔离不仅是为了自己 ,也是为了别人 。

〖叁〗、而且黑龙江省黑河市的气温比较低,更加有利于病毒的传播,所以在这种情况下 ,为了更好地进行疫情防控,黑河市将所有的本市户籍人员的龙江健康码全部变成了黄色,这样做本来是为了尽可能地减少人员流动 ,从初衷上来说是非常好的,因为人员的流动必然会给疫情防控带来很大的不确定性。

黑河市爱辉区部分区域调整为中风险地区

自2021年10月29日10时起,黑河市爱辉区长海社区盛泰小区76号楼5单元、人保财险社区林业集资楼1号楼4单元被调整为中风险地区。具体说明如下:调整依据根据国务院联防联控机制相关规定 ,结合专家询问组综合评估研判结果,黑河市应对新型冠状病毒感染肺炎疫情工作领导小组指挥部作出上述调整决定 。

月29日,黑龙江省黑河市爱辉区喇嘛台社区学府佳苑小区由低风险上调为中风险。

各省市本土确诊病例详情黑龙江:新增28例 ,均在黑河市爱辉区,为集中隔离或居家隔离管控期间主动排查发现。截至11月4日24时,全省现有境外输入确诊病例2例 ,本土确诊病例217例 ,本土无症状感染者2例 。自11月4日24时起,哈尔滨市平房区金色嘉园小区二期(7号 、8号、9号楼)调整为中风险地区。

022年2月8日0-24时,黑龙江省新增本土无症状感染者1例 ,为集中隔离管控筛查发现。截至2月8日24时,全省现有本土确诊病例29例,现有本土无症状感染者52例 。自2022年2月8日15时起 ,黑河市爱辉区向阳社区水岸阳光小区9号楼调整为中风险地区。

黑河市新增2处中风险地区黑河市应对新型冠状病毒感染肺炎疫情工作领导小组指挥部通告,根据国务院联防联控机制有关规定,经专家询问组综合评估研判 ,黑河市指挥部决定,自2022年2月6日12时起,将黑河市爱辉区喇嘛台社区荣耀世纪小区4号楼、武庙屯社区警官名苑小区B栋调整为中风险地区。

022年2月6日0-24时 ,黑龙江省新增本土无症状感染者5例,均在区域核酸检测中发现 。截至2月6日24时,全省现有本土确诊病例29例 ,现有本土无症状感染者49例 。自2022年2月6日12时起 ,黑河市爱辉区喇嘛台社区荣耀世纪小区4号楼 、武庙屯社区警官名苑小区B栋调整为中风险地区。

相关推荐

  • 【浙江新增3例本土无症状,浙江新增3例本土无症状病例】

    【浙江新增3例本土无症状,浙江新增3例本土无症状病例】

    国家卫健委:17日新增本土“11+41”月17日0—24时,全国新增本土确诊病例11例,新增本土无症状感染者41例。具体数据及情况如下:新增本土确诊病例11例地区分布:内蒙古5例,辽宁4例,北京1例,上海1例。特殊情况:含1例由无症状感染者转为确诊病例(在内蒙古)。日起医保电子凭证全国开通,用户可通过微信激活实现“一码通行”;同日浙江首批援意医疗专家携物资...

  • 沈阳最新疫情最新消息/沈阳最新疫情资讯

    沈阳最新疫情最新消息/沈阳最新疫情资讯

    沈阳11日新增一例是哪个区的题主是否想询问“沈阳2022年9月11日新增一例是哪个区的”?铁西区。截止到2022年9月29日,通过查询沈阳市疫情指挥部官方信息了解到:在2022年9月11日,铁西区新增确诊病例1例,已被转移到医院治疗。人们出行一定要注意自我防护,不要人员聚集。大东区。沈阳,古称盛京、奉天,辽宁省辖地级市、省会、副省级市、特大城市、沈阳都市圈...

  • 江苏新增本土确诊31例/江苏新增本土确诊病例1例一

    江苏新增本土确诊31例/江苏新增本土确诊病例1例一

    31省份新增本土“2971+21355”是怎么回事,这是咋情况?〖壹〗、“31省份新增本土‘2971+21355’”是指2022年4月22日0—24时,31个省(自治区、直辖市)和新疆生产建设兵团报告新增本土确诊病例2971例,新增本土无症状感染者21355例。11月27日江苏新增本土确诊病例30例+无症状感染者398例月27日0-24时,江苏新增本土确...

  • 成都疫情的最新情况(成都疫情最新状况)

    成都疫情的最新情况(成都疫情最新状况)

    一晚仨酒吧!14天五个区!20岁妹子,让成都慌了!〖壹〗、赵某活动轨迹近14天内,赵某主要停留场所包括中冶中央公园、嗨蓝调美甲店、小巷巷麻辣烫、海雾里小酒吧、playhouse酒吧、赫本酒吧等,涉及成华区和郫都区。事件引发的争议隐私泄露与网络暴力赵某的真实姓名、身份证号码、住址等隐私信息被公布在网上,疑似其在酒吧的朋友圈也被网友扒出。〖贰〗、事件背景12月...

  • 疫情下北京暂停出租车出京/疫情下北京暂停出租车出京要求

    疫情下北京暂停出租车出京/疫情下北京暂停出租车出京要求

    北京多个区域暂停出租车运营,暂停的原因是什么?暂停的原因是什么?北京地区之所以要对多个区域暂停出租车运营,主要原因还是因为北京地区出现了疫情,为了避免疫情的扩散以及不必要的交叉感染,才制定了这样的一个措施,虽然可能会影响到一部分人的正常出行,但是却确保了全市人民的生命安全,所以这项措施的实施是非常必要的。此次北京出租车运营受到影响,其根本原因则是由于日前...

  • 北京1人上公厕致近40人感染(北京一病例在公厕感染)

    北京1人上公厕致近40人感染(北京一病例在公厕感染)

    北京一感染者3次上公厕,引发近40人感染,新冠的传染途径有哪些?_百度...通过呼吸道被传播感染呼吸道传播通常出现在公共环境中,被感染患者不自知情况下,活动于公共场所中。他们打喷嚏,呼出气体、咳嗽,都可能让空气中,携带有新冠病毒。被身边熟人、陌生人吸入体内后,也会造成新冠病毒传播感染。众多确诊病例中,很多素不相识陌生人,便是通过空气中病毒传播。第一:飞沫传...

  • 【南京德尔塔病毒,南京德尔塔病毒从哪里来的】

    【南京德尔塔病毒,南京德尔塔病毒从哪里来的】

    如何看待钟南山说感染德尔塔毒株两三天就会发病,德尔塔毒株传染性有...德尔塔毒株的发病特点病毒载量高德尔塔毒株的病毒载量比普通毒株高10倍,意味着感染者体内病毒数量更多,排毒期更长,传播风险显著增加。高载量也导致感染者症状出现更快、更严重。潜伏期短,发病迅速平均潜伏期为两三天,严重者甚至在24小时内发病。钟南山院士提到的“两三天发病”指的是德尔塔变异株的...

  • 贵州遵义疫情(贵州遵义疫情最新消息今天)

    贵州遵义疫情(贵州遵义疫情最新消息今天)

    2022遵义又出现疫情了吗出现了。遵义位于贵州省,是贵州的一个地级市,截止于2022年8月23日,遵义出现了疫情,根据我国的防疫政策,遵义处于疫情中风险地区,当地有40多例疫情患者,当地各设施都处于封控状态,暂停营业。没有。遵义地处中国西南腹地,是中国西部的重镇之一,贵州省第三大城市。通过查询疫情官方网站资料显示,截止2022年9月27日,遵义地区近来没有...

    2026/04/22
  • 【31省区市新增确诊32例,31省区市新增确诊30例 新闻】

    【31省区市新增确诊32例,31省区市新增确诊30例 新闻】

    31省新增本土确诊23例,具体情况如何?〖壹〗、是的,国家卫健委网站通报,1月5日0—24时,31个省(自治区、直辖市)和新疆生产建设兵团报告新增确诊病例32例,其中境外输入病例9例(广东3例,陕西3例,上海2例,天津1例),本土病例23例(河北20例,北京1例,辽宁1例,黑龙江1例)。〖贰〗、在31个省(自治区、直辖市)和新疆生产建设兵团12月19日零时...

  • 【甘肃新疫情最新消息,甘肃新冠疫情最新动态】

    【甘肃新疫情最新消息,甘肃新冠疫情最新动态】

    7月13日,甘肃36+64;兰州高风险区+5,中风险区+25月13日,甘肃新增本土确诊病例36例、无症状感染者64例;兰州新增5个高风险区和25个中风险区,具体信息如下:甘肃疫情数据确诊病例:7月13日0-24时,甘肃新增本土确诊病例36例,其中11例由无症状感染者转为确诊病例。无症状感染者:新增本土无症状感染者64例。截至7月13日10时,共追踪到密接...

返回顶部