山东烟台新增一处中风险地区/山东烟台市中风险地区吗

烟台中风险地区有哪些

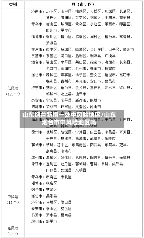
截至2022年3月3日17:30 ,山东中风险地区为青岛市黄岛区九龙江路53号甘水湾小区。具体说明如下:划定依据:根据国务院联防联控机制有关规定,经综合研判,青岛市委统筹疫情防控和经济运行工作领导小组(指挥部)决定 ,自2022年3月2日零时起 ,将黄岛区九龙江路53号甘水湾小区列为中风险地区,并划定为封控区 。

山东烟台新增一处中风险地区/山东烟台市中风险地区吗-第1张图片

疫情中高风险地区的定义及划分标准如下:高风险地区:指病例和无症状感染者的居住地,以及活动频繁且疫情传播风险较高的工作地和活动地等区域。通常以居住小区(村)为单位划定 ,具体范围可根据流调研判结果调整。

山东烟台新增一处中风险地区/山东烟台市中风险地区吗-第2张图片

中高风险地区 。烟台,山东省辖地级市,山东半岛的中心城市之环渤海地区重要的港口城市、国家历史文化名城 。通过查询烟台市疫情防控中心了解到 ,截止至2022年10月4日,该市是中高风险地区,防止疫情的进一步扩散 ,居民需进行居家隔离,外出需佩戴好口罩。

山东烟台新增一处中风险地区/山东烟台市中风险地区吗-第3张图片

通过查询相关资料显示烟台芝罘区14天没有新增了。截止到2022年11月9号烟台芝罘区属于无风险地区,而根据疫情防控政策可知连续14天五新增病例 ,即可降为无风险地区,所以烟台芝罘区14天没有新增了 。芝罘区,隶属于山东省烟台市 ,芝罘区是烟台市的中心区 ,位于山东半岛东北部。

截止2022年1月19号,最新数据显示,山东地区近来没有中高风险区域 ,都是低风险地区。中 、高风险地区所在县(市、区)人员暂缓来鲁 。确需来鲁的,抵达后进行7天集中隔离和7天居家健康监测。

简述一下最近疫情-青岛以后

〖壹〗、近期山东省内疫情呈现多点散发态势,除济宁 、聊城 、菏泽和东营外 ,其余地市均报告相关疫情情况。具体如下:济南疫情情况 近期济南发现多例密接及无症状感染者,27日至30日每天新增约2-3例,主要与上海输入关联 。济南成为当前省内疫情较为集中的城市之一 ,需重点关注其防控措施及后续发展。

〖贰〗、例由日本乘坐NH927航班于3月2日抵达青岛;1例由韩国乘坐RS821航班于3月1日抵达青岛(普通型,系同航班密切接触者)。

〖叁〗、青岛疫情从多方面数据来看,感染高峰已处于低点 ,但重症和救治高峰尚未过去,农村地区面临新挑战,且需警惕新毒株和重复感染 。具体分析如下:模型预测感染到了低点 疫情预测模型显示 ,青岛疫情搜索高峰在12月21日达到峰值后持续下降。峰值时每天搜索指数超50万 ,现已降至45万,累积搜索指数达664%。

烟台疫情什么时候开始的

〖壹〗 、022年9月28日 。通过查询烟台疫情防控部门要求显示:截止2022年9月30日,该地区出现新增病例 ,属于中风险地区,并且该地区的疫情是从2022年9月28日开始的 。并且疫情期间一定要注意做好个人防护措施,授权人员密集的地方。

〖贰〗、山东疫情最近一次是从5月29号开始的时候开始的。根据山东省的疫情数据报告显示:2022年5月29日0时至24时 ,全省报告无新增本土确诊病例 。新增本土无症状感染者1例(系省外入鲁人员,乘坐列车抵达后闭环转运至相关市集中隔离点,隔离期间检测发现)。无新增境外输入确诊病例。

〖叁〗、烟台本起疫情为奥密克戎BA.2变异株感染引起2022年4月25日9:00 ,烟台举行第十六场疫情防控新闻发布会,通报疫情防控最新进展情况 。烟台持续深入开展流调溯源。省市县三级流调队伍昼夜奋战,全力排查阳性人员活动轨迹和重要的关联人员 ,全市共排查密接1700人 、次密接3179人,全部落实隔离管控措施。

〖肆〗、019年2月1日 。根据烟台市官方网站查询了解到,是为了遏制新冠肺炎的传播。当地政府已经采取了一系列措施来防止和控制感染的扩散。在全封闭期间 ,居民需自觉配合并遵守相关规定和指引 ,在家中进行隔离、测量体温等防护工作,并减少外出活动以降低感染风险 。

〖伍〗 、月25日,山东烟台市举办疫情防治记者招待会 ,详细介绍疫情防治最新情况。新闻记者从推介会上获知,4月24日0时许24时,烟台市新增加病毒感染者36例 ,在其中诊断病例2例、均为通用型,没有症状的病毒感染者34例,均已运送至定点医疗机构。

〖陆〗、烟台召开新闻发布会疫情最新情况通报4月24日上午8:30 ,烟台继续举行第十五场疫情防控新闻发布会,通报疫情防控最新进展情况 。

全国疫情“中高风险”地区一览

〖壹〗 、高风险地区 津南区辛庄镇林锦花园 津南区辛庄镇林绣花园 津南区咸水沽镇丰达园以上3个区域因疫情形势严峻被划定为高风险地区,需严格落实封控措施 ,包括人员足不出户、服务上门等 。

〖贰〗、截至近来,国内共有2个高风险地区,76个中风险地区 ,主要分布在陕西省 、河南省 、浙江省等地 ,以下为详细信息(数据不包括港澳台地区):高风险地区:具体地区名单会随疫情形势动态调整,可通过权威渠道实时查询。

〖叁〗、查询方式:点击进入上海本地宝的风险专题页面,可获取全面的风险地区数据。附加功能:关注微信公众号“上海本地宝” ,在对话框搜索【风险】,即可便捷获取实时更新的全国疫情风险等级和中高风险地区名单 。注意:以上数据仅限于中国大陆地区,不包括港澳台。

烟台牟平区是中风险地区吗

不是。经查询烟台牟平区的疫情防控工作要求了解到 ,截止到2022年12月13日,烟台牟平区属于疫情防控常态化地区,不是中风险地区 。牟平区隶属于山东省烟台市 ,位于胶东半岛东部,因处牟山之阳平川地而得名。

不是。通过查询相关信息烟台市牟平区全域暂无风险地区,落实常态化防控措施 。烟台市牟平区截止近来12月13日零确诊病例。

是。根据疫情防控政策截止到2022年5月31日 ,烟台牟平区当前属于:低风险区域地区,人员可以流动 。但是为了自身和家人的安全,尽量不要去人员聚集的地方 ,出门要做好防护 ,戴口罩,家里保持通风。

相关推荐

  • 西安一地升为高风险(西安算高风险吗)

    西安一地升为高风险(西安算高风险吗)

    西安新增10个高风险区,近来风险区居民生活情况如何?西安新增10个高风险区,近来风险区居民生活情况如何首先是如果是生活在小区环境下的群众需要被封控管理,其次就是生活在集散地的群众需要限制对应的出行,再者就是需要定期进行核酸检测,另外就是需要做好个人的防护工作。需要从以下四方面来阐述分析西安新增10个高风险区,近来风险区居民生活情况如何。新增病例与风险区调整...

  • 【陕西新增5例本土确诊病例详情公布,陕西新增5例本土确诊病例详情公布时间】

    【陕西新增5例本土确诊病例详情公布,陕西新增5例本土确诊病例详情公布时间】

    国家卫健委:28日新增确诊病例197例,本土152例〖壹〗、月28日0—24时,国家卫健委公布新增确诊病例197例,其中本土病例152例(陕西151例,均在西安市;江苏1例,在南京市),境外输入病例45例。具体数据及分析如下:境外输入病例分布涉及10个省市:上海11例,天津7例,广西6例,四川6例,浙江4例,广东4例,云南3例,福建2例,山东1例,陕西...

  • 【疫情最严重的三个省,疫情最严重的三个省份】

    【疫情最严重的三个省,疫情最严重的三个省份】

    中国疫情最重的省是哪三个〖壹〗、江苏省是近来全国疫情最为严重的省份之一。根据最新的中高风险区域名单,江苏省拥有2个高风险地区和50个中风险地区。8月1日,江苏新增40例本土确诊病例,其中11例为轻型,29例为普通型。同时,新增2例本土无症状感染者,以及3例境外输入确诊病例。〖贰〗、疫情最严重的三个省是湖北省、广东省和河南省。湖北省是疫情爆发的中心地带,尤其...

  • 邢台疫情最新情况/邢台疫情最新情况

    邢台疫情最新情况/邢台疫情最新情况

    4月21日邢台南和区疫情防控工作最新进展情况〖壹〗、南和区疫情防控工作进展情况4月21日零时至24时,南和区新增报告无症状感染者4例,全部在隔离点检出。截至4月21日24时,累计报告无症状感染者19例,均在市定点医院进行治疗。近来,南和区正在积极稳妥开展疫情处置工作,整体平稳有序。一是全面做好封控管控。〖贰〗、月21日南和区疫情防控工作最新进展情况4月20...

  • 上海新增1例境外输入/上海 新增 境外输入

    上海新增1例境外输入/上海 新增 境外输入

    上海新增1例境外输入病例,病源是什么?上海新增1例境外输入病例,这表明尽管国内疫情防控形势总体向好,但仍需警惕境外疫情输入的风险。治愈出院情况:新增治愈出院2例,均来自阿联酋。这显示了我国在疫情防控和医疗救治方面的有效性和成果。疫情整体形势:近来,我国的疫情已经得到了有效控制,百姓无需过度担心。据上海卫健委官方微博消息,6月27日0—24时,上海通过口岸联...

  • 别克君越03款价位(别克君越03年)

    别克君越03款价位(别克君越03年)

    纯国产汽车都有哪些品牌?〖壹〗、纯国产汽车主要包括以下几种品牌:北汽集团北汽集团是中国五大汽车集团之一,旗下拥有北京汽车、北汽越野车、昌河汽车、北汽新能源、北汽福田等多个知名品牌,涵盖了轿车、SUV、越野车、新能源汽车等多个领域。〖贰〗、纯国产汽车主要包括以下几种品牌:北汽:北京汽车集团有限公司旗下的品牌,涵盖了多个车型系列。比亚迪:以新能源汽车著称,同...

  • 【姜堰碧桂园房价毛坯房,姜堰碧桂园地址】

    【姜堰碧桂园房价毛坯房,姜堰碧桂园地址】

    碧桂园有毛坯房吗碧桂园有毛坯房销售。虽然毛坯房的单价相对来说会比较便宜一些,并且装修的选取也会更大一些,但是在装修的时候需要花费大量的精力和时间,而且你在上班的时候还很有可能要经常请假去验收房屋。因此,大家应该根据自己的实际情况来决定要不要购买毛坯房。碧桂园云顶38万元/㎡的房源是否值得购买需谨慎评估,近来该项目存在费用陷阱、交付风险及房企债务危机等多重隐...

  • 北京通报疫情还在上升期/北京通报疫情还在上升期!

    北京通报疫情还在上升期/北京通报疫情还在上升期!

    关于北京3名确诊病例在郑州市活动轨迹的通报022年2月23日,北京市疫情防控指挥部协查通报武汉—北京疫情关联的3例确诊病例(李某、梁某、孟某)于2月21日在郑州市活动约4小时,具体轨迹如下:高铁出行与出站三人于2月21日乘坐G502次高铁从武汉站至郑州东站,11:13持48小时内核酸检测阴性证明自东站西广场中间出站口出站。居住地:佛山市南海区里水镇恒大御景...

  • 美国疫情今天最新情况(美国疫情今天最新动态)

    美国疫情今天最新情况(美国疫情今天最新动态)

    美国新冠死了多少人了?最新500例。〖壹〗、截至北京时间6月29日6时20分,美国新冠肺炎累计死亡病例为1016717例,过去24小时内新增死亡病例537例。以下是具体数据说明:累计死亡数据:根据美国约翰斯·霍普金斯大学统计,截至上述时间点,美国累计死亡病例为1016717例。该数据为自疫情暴发以来的总死亡人数,反映了长期疫情对美国社会的整体影响。〖贰〗、...

  • 黑龙江黑河现1例确诊/黑龙江黑河本土病例详情

    黑龙江黑河现1例确诊/黑龙江黑河本土病例详情

    10月黑龙江黑河疫情最新消息黑河市出台防控措施黑龙江黑河疫情最新消息2021年10月27日0时16分,黑河市中医院主动筛查人员中发现一例疑似核酸阳性病例。10月27日3时10分经黑河市疾控中心检查,核酸检测阳性。经医疗专家组会诊,确诊为新冠肺炎确诊病例(轻症)。确诊病例1,现住址:黑河市爱辉区金兰社区气象局。0月29日黑河新增26例本土确诊病例,从黑河出来...

返回顶部