深圳限牌最新消息(深圳限牌最新消息通知)

深圳限外地车牌时间段最新2024

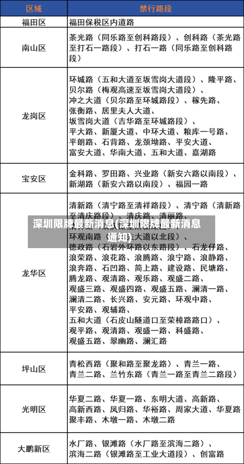
深圳限外地车牌时间段最新为2024年工作日7:009:00、17:3019:30 。以下是关于深圳限外地车牌的详细规定:限行区域:深圳全市范围道路 ,但部分高速公路及进出深圳口岸路段除外。不限行的市内高速公路包括S3广深沿江高速 、G4广深高速、G15机荷高速等多条高速。

深圳限牌最新消息(深圳限牌最新消息通知)-第1张图片

深圳限外地车牌时间段为工作日7:00-9:00、17:30-19:30 。限行区域为深圳全市范围道路,除部分高速公路及进出深圳口岸路段 。

深圳限牌最新消息(深圳限牌最新消息通知)-第2张图片

深圳外地车限行规定如下:限行时间工作日上午7:00-9:00及下午17:30-19:30,周末及法定节假日不实施限行。限行区域限行范围覆盖深圳全市道路 ,但以下区域豁免:高速公路:包括S3广深沿江高速 、G4广深高速 、G15机荷高速等15条高速公路及东部过境高速、G2518深岑高速。

深圳限牌最新消息(深圳限牌最新消息通知)-第3张图片

限行时间工作日7时至9时 ,17时30分至19时30分深圳外地小汽车限行 。

024年深圳限外地车牌时间段为2023年2月16日至2024年2月15日。这项限行措施主要是为了缓解交通拥堵问题,并提高市区道路的运行效率。根据规定,初次违反禁行规定的非深圳核发机动车号牌载客汽车将不受处罚 ,而在第三次违反禁行规定后,则会面临罚款处罚 。

深圳晚上什么时候限牌

〖壹〗、深圳限牌时间为法定工作日的早上7:00-9:00,晚上5:30-7:30。以下是关于深圳限牌政策的详细解限行时间段 法定工作日:限牌政策仅在法定工作日实施 ,周末及法定节假日不限行。具体时间:早上7:00至9:00,晚上5:30至7:30 。

〖贰〗 、深圳市区车辆限牌的时间段为法定工作日的早7:00到9:00,以及晚5:30到7:30。以下是关于深圳市区车辆限牌的详细解限行时间段 早上限行:从早上7:00开始 ,持续到9:00结束。晚上限行:从下午5:30开始,持续到7:30结束 。

〖叁〗、深圳市区车辆限牌的时间段为法定工作日的早7:00到9:00,晚5:30到7:30。以下是关于深圳市车辆限牌规定的详细说明:限行道路:福田区、罗湖区 、南山区、盐田区四个行政区域内的所有道路。限行对象:主要针对非深圳核发机动车号牌的小型、微型载客汽车 。

〖肆〗 、深圳在工作日的特定时段实施了限牌措施 ,具体时间为早晨7点至9点以及傍晚5点30分至7点30分 。根据深圳交警网所公布的消息,这一政策自2023年2月16日起生效,并将持续至2024年2月15日。该限行规定主要针对未持有深圳市核发机动车号牌的乘用车 ,即非粤B牌照的车辆。

〖伍〗、深圳市区车辆限牌时间段具体为:工作日的早高峰时段 ,从上午7点到9点;以及晚高峰时段,从下午5点半到7点半 。限牌区域包括福田区、罗湖区 、南山区和盐田区,这是深圳市中心的四个主要行政区。限牌的对象主要是非深圳本地车牌的小型或微型载客汽车 ,而大中型客车则不在限牌范围内。

深圳限牌是几点到几点

限行总体范围深圳外地车工作日限行政策覆盖全市行政区域内的道路,包括福田区、罗湖区、南山区 、盐田区 、宝安区、龙岗区、龙华区 、坪山区、光明区、大鹏新区等所有区 。限行时间为工作日早晚高峰时段(通常为7:00-9:00 、17:30-19:30,具体以官方通告为准) ,非限行时段外地车可正常通行。

深圳限行的时间为工作日内的早上7点半到9点半,以及下午5点半到7点半。限行区域为福田区、罗湖区、南山区 、盐田区四个行政区域内的所有道路 。处罚规定:前两次免罚:非深圳市核发机动车号牌载客汽车前两次在禁行区域内违反禁行规定的,不予处罚 ,但会被记录在案。

深圳假日全市不限牌吗 深圳作为一线城市,对外地车辆实施限行政策以缓解交通压力,但在节假日期间执行特殊规定。根据深圳交警发布的最新限行政策 ,法定节假日及正常周末期间,非粤B牌照车辆可全市通行,不受工作日早晚高峰限行限制 。

深圳市区车辆限牌的时间段为法定工作日的早7:00到9:00 ,晚5:30到7:30。以下是关于深圳市车辆限牌规定的详细说明:限行道路:福田区、罗湖区、南山区 、盐田区四个行政区域内的所有道路。限行对象:主要针对非深圳核发机动车号牌的小型、微型载客汽车 。

深圳外地车牌限行时间为工作日的07:00 - 09:00、17:30 - 19:30 ,周末及法定节假日不限行,若假期后周末补班则按工作日限行 。2025年1月13日至2026年1月12日期间,工作日实行限行(2025年1月20日至2月12日的工作日除外)。

限行时段具体说明根据深圳市交通管理部门发布的政策 ,非本市核发机动车号牌的载客汽车(即外地车牌车辆)在工作日的早晚高峰时段受到通行限制。具体时段为:早高峰:7时至9时晚高峰:17时30分至19时30分这一规定旨在缓解城市核心区域在工作日高峰时段的交通压力,通过限制外地车辆通行减少道路拥堵 。

相关推荐

  • 【浙江新增3例本土无症状,浙江新增3例本土无症状病例】

    【浙江新增3例本土无症状,浙江新增3例本土无症状病例】

    国家卫健委:17日新增本土“11+41”月17日0—24时,全国新增本土确诊病例11例,新增本土无症状感染者41例。具体数据及情况如下:新增本土确诊病例11例地区分布:内蒙古5例,辽宁4例,北京1例,上海1例。特殊情况:含1例由无症状感染者转为确诊病例(在内蒙古)。日起医保电子凭证全国开通,用户可通过微信激活实现“一码通行”;同日浙江首批援意医疗专家携物资...

  • 沈阳最新疫情最新消息/沈阳最新疫情资讯

    沈阳最新疫情最新消息/沈阳最新疫情资讯

    沈阳11日新增一例是哪个区的题主是否想询问“沈阳2022年9月11日新增一例是哪个区的”?铁西区。截止到2022年9月29日,通过查询沈阳市疫情指挥部官方信息了解到:在2022年9月11日,铁西区新增确诊病例1例,已被转移到医院治疗。人们出行一定要注意自我防护,不要人员聚集。大东区。沈阳,古称盛京、奉天,辽宁省辖地级市、省会、副省级市、特大城市、沈阳都市圈...

  • 江苏新增本土确诊31例/江苏新增本土确诊病例1例一

    江苏新增本土确诊31例/江苏新增本土确诊病例1例一

    31省份新增本土“2971+21355”是怎么回事,这是咋情况?〖壹〗、“31省份新增本土‘2971+21355’”是指2022年4月22日0—24时,31个省(自治区、直辖市)和新疆生产建设兵团报告新增本土确诊病例2971例,新增本土无症状感染者21355例。11月27日江苏新增本土确诊病例30例+无症状感染者398例月27日0-24时,江苏新增本土确...

  • 成都疫情的最新情况(成都疫情最新状况)

    成都疫情的最新情况(成都疫情最新状况)

    一晚仨酒吧!14天五个区!20岁妹子,让成都慌了!〖壹〗、赵某活动轨迹近14天内,赵某主要停留场所包括中冶中央公园、嗨蓝调美甲店、小巷巷麻辣烫、海雾里小酒吧、playhouse酒吧、赫本酒吧等,涉及成华区和郫都区。事件引发的争议隐私泄露与网络暴力赵某的真实姓名、身份证号码、住址等隐私信息被公布在网上,疑似其在酒吧的朋友圈也被网友扒出。〖贰〗、事件背景12月...

  • 疫情下北京暂停出租车出京/疫情下北京暂停出租车出京要求

    疫情下北京暂停出租车出京/疫情下北京暂停出租车出京要求

    北京多个区域暂停出租车运营,暂停的原因是什么?暂停的原因是什么?北京地区之所以要对多个区域暂停出租车运营,主要原因还是因为北京地区出现了疫情,为了避免疫情的扩散以及不必要的交叉感染,才制定了这样的一个措施,虽然可能会影响到一部分人的正常出行,但是却确保了全市人民的生命安全,所以这项措施的实施是非常必要的。此次北京出租车运营受到影响,其根本原因则是由于日前...

  • 北京1人上公厕致近40人感染(北京一病例在公厕感染)

    北京1人上公厕致近40人感染(北京一病例在公厕感染)

    北京一感染者3次上公厕,引发近40人感染,新冠的传染途径有哪些?_百度...通过呼吸道被传播感染呼吸道传播通常出现在公共环境中,被感染患者不自知情况下,活动于公共场所中。他们打喷嚏,呼出气体、咳嗽,都可能让空气中,携带有新冠病毒。被身边熟人、陌生人吸入体内后,也会造成新冠病毒传播感染。众多确诊病例中,很多素不相识陌生人,便是通过空气中病毒传播。第一:飞沫传...

  • 【南京德尔塔病毒,南京德尔塔病毒从哪里来的】

    【南京德尔塔病毒,南京德尔塔病毒从哪里来的】

    如何看待钟南山说感染德尔塔毒株两三天就会发病,德尔塔毒株传染性有...德尔塔毒株的发病特点病毒载量高德尔塔毒株的病毒载量比普通毒株高10倍,意味着感染者体内病毒数量更多,排毒期更长,传播风险显著增加。高载量也导致感染者症状出现更快、更严重。潜伏期短,发病迅速平均潜伏期为两三天,严重者甚至在24小时内发病。钟南山院士提到的“两三天发病”指的是德尔塔变异株的...

  • 贵州遵义疫情(贵州遵义疫情最新消息今天)

    贵州遵义疫情(贵州遵义疫情最新消息今天)

    2022遵义又出现疫情了吗出现了。遵义位于贵州省,是贵州的一个地级市,截止于2022年8月23日,遵义出现了疫情,根据我国的防疫政策,遵义处于疫情中风险地区,当地有40多例疫情患者,当地各设施都处于封控状态,暂停营业。没有。遵义地处中国西南腹地,是中国西部的重镇之一,贵州省第三大城市。通过查询疫情官方网站资料显示,截止2022年9月27日,遵义地区近来没有...

    2026/04/22
  • 【31省区市新增确诊32例,31省区市新增确诊30例 新闻】

    【31省区市新增确诊32例,31省区市新增确诊30例 新闻】

    31省新增本土确诊23例,具体情况如何?〖壹〗、是的,国家卫健委网站通报,1月5日0—24时,31个省(自治区、直辖市)和新疆生产建设兵团报告新增确诊病例32例,其中境外输入病例9例(广东3例,陕西3例,上海2例,天津1例),本土病例23例(河北20例,北京1例,辽宁1例,黑龙江1例)。〖贰〗、在31个省(自治区、直辖市)和新疆生产建设兵团12月19日零时...

  • 【甘肃新疫情最新消息,甘肃新冠疫情最新动态】

    【甘肃新疫情最新消息,甘肃新冠疫情最新动态】

    7月13日,甘肃36+64;兰州高风险区+5,中风险区+25月13日,甘肃新增本土确诊病例36例、无症状感染者64例;兰州新增5个高风险区和25个中风险区,具体信息如下:甘肃疫情数据确诊病例:7月13日0-24时,甘肃新增本土确诊病例36例,其中11例由无症状感染者转为确诊病例。无症状感染者:新增本土无症状感染者64例。截至7月13日10时,共追踪到密接...

返回顶部