限行算不算轻微事故/限行算不算轻微事故处罚

限号被拍到怎么处罚

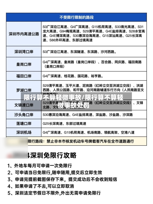
〖壹〗、限行日开车进入限行区域,当日被电子眼拍到多次 ,当日只作一次处罚,处二十元以上二百元以下罚款。周末期间如果遇到法定节假日调休,则按对应工作日限行规定 ,即周末市区也会限行 。

限行算不算轻微事故/限行算不算轻微事故处罚-第1张图片

〖贰〗 、西安市限号被拍到的处罚方式如下:罚款与扣分 每次限行违章罚款200元:在西安市,如果车辆在限行日被拍到违反限行规定,车主将面临200元的罚款。每次限行违章扣3分:除了罚款外 ,车主的驾驶证还将被扣除3分,作为对违规行为的处罚。

限行算不算轻微事故/限行算不算轻微事故处罚-第2张图片

〖叁〗、兰州限号开车的处罚如下:限行日开车进入限行区域,只罚款 ,不扣分 。

限行算不算轻微事故/限行算不算轻微事故处罚-第3张图片

〖肆〗、限行限号开车被拍到的处罚因地区而异 ,常见处罚类型包括罚100不扣分 、罚100扣3分、罚200不扣分、罚200扣3分等,部分城市存在多种惩罚标准结合的情况。具体如下:触发处罚的条件:只要驾驶尾号被限行的车辆在限行区域行驶,无论是被交通摄像头拍到 ,还是被交警现场抓到,都会被处罚。

〖伍〗 、在河北省,对于违反尾号限行规定的车辆 ,依据《河北省实施道路交通安全法办法》的相关规定,将处以100元罚款,并且不记分 。值得注意的是 ,如果同一辆被限行机动车在同一天内多次违反限行规定出行,交警部门将以4小时为间隔,进行连续处罚。

限号出行交通事故责任如何认定

〖壹〗、限号出行交通事故责任应当按照双方应当承担的责任来认定 ,即根据双方事故的发生情况来确定双方的责任。违反限行规定的车辆再按照相关规定予以处罚 。根据《道路交通事故处理程序规定》第六十条 公安机关交通管理部门应当根据当事人的行为对发生道路交通事故所起的作用以及过错的严重程度,确定当事人的责任 。

〖贰〗、法律分析:限行车辆发生交通事故的责任依然按照事故发生时双方车辆的现场违章事实划分各自责任,该属于谁的就属于谁。车辆限行进入的违章行为单独处罚 ,和事故责任认定无直接关系。

〖叁〗 、具体情况具体分析 。后车撞行驶中的前车形成的追尾交通事故 ,后车承担全部责任。夜间前车没有尾灯,形成的追尾交通事故,前车承担事故次要责任 ,后车承担事故主要责任等。

〖肆〗 、限行车辆的交通事故责任仍根据事故发生时双方车辆违反规则的事实进行划分,责任归谁所有 。车辆限制进入的违法行为将单独处罚,与事故责任认定没有直接关系。

〖伍〗、交通事故责任:若限行期间违规驾驶导致事故 ,除交通违法处罚外,还需根据事故责任划分承担民事赔偿或刑事责任。驾驶证风险:部分地区对多次违规或情节严重的行为,可能采取暂扣或吊销驾驶证的措施 。例如 ,一年内因违反限号规定被处罚3次以上的,可能面临更高处罚力度。

救命??限行区域出险,四川车主该咋办??

四川车主在限行区域出险,应先处理事故责任认定与罚款 ,再按流程报案理赔,同时需避开私了、忽略医保外用药责任险等误区。限行区域出险的基础处理原则限行≠事故全责:限行本身不直接决定事故责任归属,但违规进入限行区域会被单独处罚(罚款100元+扣1分) 。

相关推荐

  • 全国新冠疫情最新数据/全国新冠疫情最新数据信息

    全国新冠疫情最新数据/全国新冠疫情最新数据信息

    31省份新增确诊22例,本土4例在辽宁,零号传染源在哪?〖壹〗、省份新增确诊22例,本土4例在辽宁,零号传染源还在追溯当中,很可能是来自辽宁营口市。一:全国新冠疫情信息据国家卫健委公布的数据显示,5月17日全国31个省和新疆生产建设兵团报告新增确诊病例22例,其中18例来自境外输入病例,本土病例4例,均在辽宁,其中沈阳市2例,营口市2例,全国无新增死亡病例...

  • 青岛公布13例确诊病例详情/青岛疫情13例

    青岛公布13例确诊病例详情/青岛疫情13例

    11月9日青岛新增本土确诊病例3例、本土无症状感染者13例〖壹〗、022年11月9日0时至24时,全市报告新增本土确诊病例3例,新增本土无症状感染者13例2022年11月9日0时至12时,全市报告无新增本土确诊病例;新增本土无症状感染者5例,均系市北区报告,均在集中隔离点检出。〖贰〗、022年11月9日0时至24时,全省报告新增本土确诊病例6例,其中青岛3...

  • 疫情最新数据消息中高风险地区名单/疫情最新情况风险地区

    疫情最新数据消息中高风险地区名单/疫情最新情况风险地区

    2022年全国中高风险地区查询方式入口〖壹〗、022年全国中高风险地区查询可通过以下两种主要方式实现:查询方式一:国务院客户端小程序——疫情风险等级查询入口获取:通过微信搜索“国务院客户端”小程序,进入后即可找到“疫情风险等级查询”功能入口。查询流程:进入小程序后,点击页面上部的查询按钮,系统将直接展示全国中高风险地区名单,信息一目了然,无需复杂操作。〖贰...

  • 【北京确诊病例办公区电脑检测阳性,北京确诊病例办公区域电脑检测阳性】

    【北京确诊病例办公区电脑检测阳性,北京确诊病例办公区域电脑检测阳性】

    北京新增“6+1”,中国石油启动大厦应急预案〖壹〗、月10日23时至11日11时,北京新增6例本土新冠肺炎确诊病例和1例无症状感染者,中国石油启动石油大厦应急预案,排查重点人员并封控相关场所。北京新增1例本土确诊和1例无症状月25日0时至24时,北京新增1例本土确诊病例和1例无症状感染者,具体情况如下:本土确诊病例居住地:现住朝阳区六里屯街道甜水西园社区...

  • 石家庄疫情最新消息今天封城了(石家庄疫情?)

    石家庄疫情最新消息今天封城了(石家庄疫情?)

    我在石家庄……(搬老文,一个关于石家庄疫情和经济的分析)石家庄在2021年初疫情封城期间,通过分区防控、精准管理、物资保障等措施,结合经济结构特点与居民行为差异,有效控制了疫情扩散,避免了武汉封城初期的混乱局面,但经济基础薄弱、产业单一等问题仍制约其长期发展。石家庄一季度GDP排名从第40位跃升至第33位,反映出其经济明显向好的动态趋势。具体分析如下:经济...

  • 怎么检查变速箱油/怎么检查变速箱油换没换

    怎么检查变速箱油/怎么检查变速箱油换没换

    如何判断变速箱油该换了,自己怎么检查?判断变速箱油是否需更换可通过外观检查、驾驶感受、周期指标三方面综合判断,自己检查需注意操作规范。外观检查(核心判断依据)颜色变化:正常变速箱油呈清澈琥珀色/浅红色,若变深褐、发黑或浑浊,说明油液氧化变质。气味异常:正常油液无刺鼻味,若有焦糊味、酸味,可能因高温变质或混入杂质。判断变速箱油是否该换看颜色:正常的...

  • 【奥迪小车型,奥迪小车型橘黄色】

    【奥迪小车型,奥迪小车型橘黄色】

    奥迪这个小车要多少钱〖壹〗、其厂商指导价为298万元到285万元左右。它的外观设计时尚动感,具有奥迪家族的一些标志性元素,比如六边形进气格栅等。内饰风格精致,配置也较为丰富,能满足日常驾驶需求。动力方面,提供多种不同的发动机选取,以适应不同消费者对于动力和油耗的要求。〖贰〗、奥迪奥迪A3作为入门级车型,费用大概在20万上下。其外观精致,内饰科技感十足。奥迪...

    2026/04/27
  • 【湖北新增本土确诊5例,湖北新增本土确诊病例3例】

    【湖北新增本土确诊5例,湖北新增本土确诊病例3例】

    5月15日31省份新增本土140+1019有哪些省月30日0—24时,国家卫健委公布全国31个省(自治区、直辖市)和新疆生产建设兵团新增本土确诊病例91例,均位于内蒙古呼伦贝尔市;新增境外输入确诊病例22例,无新增死亡及疑似病例。据国家卫健委数据,连续两日,全国单日新增新冠感染者破万。11月11日,全国新增感染者超过1万。广东省、河南省、重庆市、内蒙古自治...

  • 【上海新增疫情最新情况,上海新增疫情最新情况】

    【上海新增疫情最新情况,上海新增疫情最新情况】

    上海疫情最严重时一天新增多少人一万多人,上海新增1401例新冠肺炎本土确诊病例和19657例本土无症状感染者;新增本土死亡病例39例,平均年龄77岁,最大年龄98岁,死亡的直接原因均为基础疾病。39位患者均合并有严重的多脏器慢性疾病,均未接种过新冠肺炎病毒疫苗。模拟结果:总感染人数上升到142万,比原来上升60%,但疫情整体走向不变。每天新增感染人数...

  • 【西安全市划定封控区11个,西安全市划定封控区11个小区】

    【西安全市划定封控区11个,西安全市划定封控区11个小区】

    西安划定封控区有多少个〖壹〗、封控区具体数据截至22日0时,全市划定封控区229个,管控区76个。其中,封控区涉及16万人,管控区涉及65万人。调整划定的管控区域西安市调整划定了2个行政区的管控区域,涉及碑林区1个区域、雁塔区2个区域,共覆盖7个街道、58个社区、449个小区(家属院、院落),涉及52万人。〖贰〗、区域数量与范围封控区:全市的封控区有90个...

返回顶部